
回复【人工】咨询考试考情及课程
特大事件!2022广东事业单位联考即将来袭
惠州也有教师岗可以报考哦
很多小伙伴都在问,联考教师岗都有哪些特点
这不,炸鸡带着新鲜热辣的联考分析来了
答疑 | 不定时的福利 皆在备考群

群满添加客服拉你进群
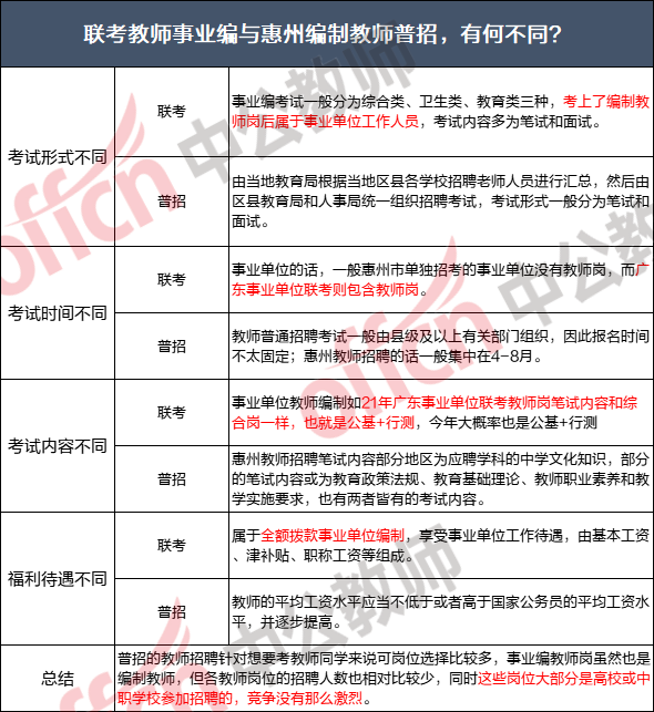
事业单位统一招聘(又称联考)是由省各事业单位组织的联合招聘公告,规模等同于省公务员考试,就是大家理解的省考,但事业单位联考和省考不同的是,联考里面有分综合岗、教师岗和医疗岗,也就是说,除了参加咱们教师普招,还可以参加联考教师岗,给考教师的考生又多了一个渠道!

当然可以!2021联考,惠州教师岗主要岗位皆为中学、小学教师岗位,均无户籍限制。相对于教师普招,没有师范生限制,只要你符合专业要求,就能报名!


近两年的集中招聘竞争比普遍都不会太高!2021联考,惠州教师岗的竞争比仅有1:7!对比咱们教师普招来说,竞争比低、入编的希望更大!

如果2022广东事业单位集中招聘不再仅限于应届生/择业期可报,往届和应届同样可报的话,那今年又多了一个可奋斗的机会!一定好好把握啊啊啊!

集中招聘笔试成绩21年占总成绩40%!笔试分差拉的越大,面试环节更稳妥!记得先买新手充电包,了解清楚往年集中招聘(综合岗、教师岗和医疗岗)的考情和试题,复习要有方向,切记盲目!
事业单位联考公告已经在研究,
今年极有可能会出公告!
还在犹豫的小伙伴可要抓紧啦
赶紧私聊老师预约占座
8500元优惠券 截止到19号24点啦!
本篇文章来源于微信公众号: 惠州中公教师资讯