买房是人生中的一件大事,因此了解基础的购房流程和相关的房产知识是十分必要的。为了给各位买房人提供便利,楼叔给大家准备了一份超实用的楼市干货——《2022惠州购房手册》,解决买房的实操问题,希望能帮助大家在购房路上少走弯路,少进购房陷阱。
购房手册主要包括4部分内容,分别是购房准备、看房选房、买房和收房。
(以上仅为目录,扫码添加西小惠发送【手册】获取完整版)

楼叔这次整理的购房手册,内容一共有70条,分门别类便于大家阅读。其中特意挑选4个有代表性的内容和大家分享,例如有如何认定首套房,不看红线内外不利因素会引起什么纠纷,看五证二书可以规避什么风险,楼盘周边的配套重要性在哪等等。
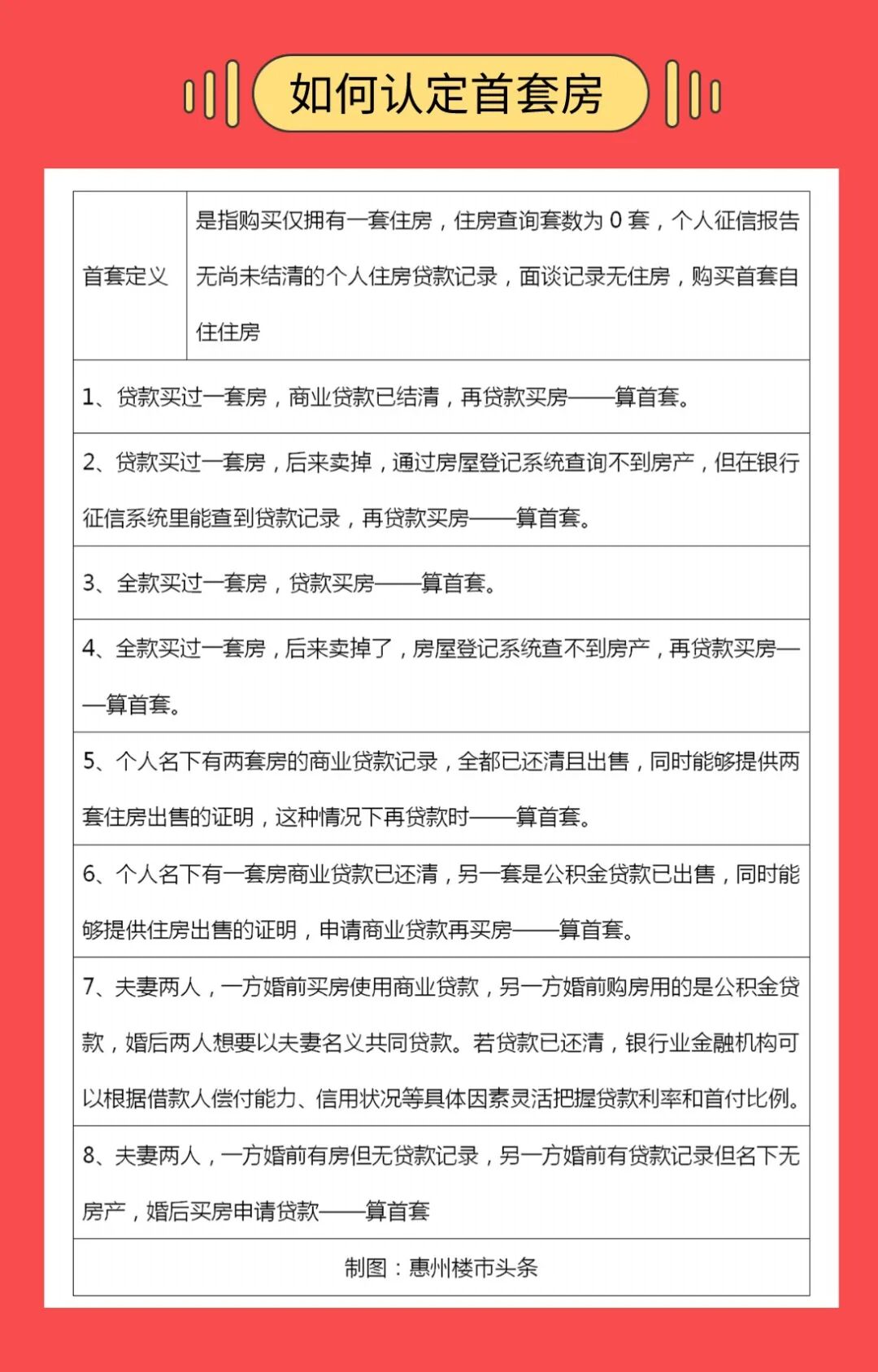
通俗解释,是指购买仅拥有一套住房(以国家对首套房的的认定标准)。中国人民银行规定我国城市居民购买第一套住房享有按揭贷款利率优惠和最低首付比率等优惠政策。
(以上仅为部分,扫码添加西小惠发送【手册】获取完整版)
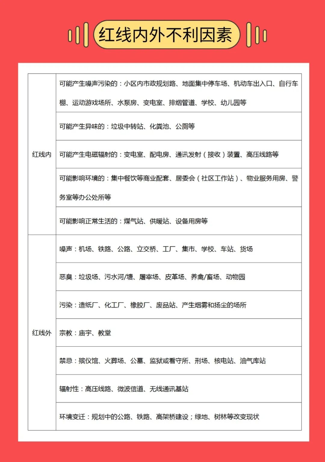
曾有不少购房者在收楼的时候发现“货不对板”,为何这里有个垃圾站,为何这里有个变电站?那么如何避开类似的坑呢?其实,营销中心就有列出楼盘红线内外不利因素,红线外的范围一般在1000米左右。
去年有报道有购房者收楼的时候,发现从阳台向外望可以看到墓园,于是向相关部门投诉。而开发商解释这些禁忌因素早已在营销中心的红线内外不利因素中标注。所以,在看房的时候,一定要看红线内外不利因素。
房地产“五证两书”是开发商合法销售商品房的重要凭证,买房记得一定要看五证两书。
假如说,我们不看五证二书,购买到手续不全的商品房会有什么风险?
第二、为取得权属证书,需要支付额外费用,如需补交土地出让金;
第三、只能取得使用权,不能取得权属证书,不能上市交易。
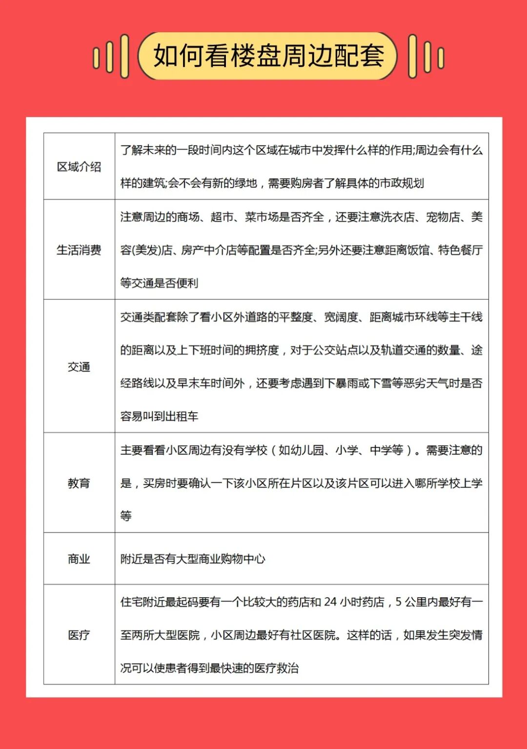
生活中离不开衣食住行,对于大多数购房者来说,买房是为了享受更加美好生活的表现。因此买房除了要了解房价和看地段,还要看小区配套。房价再低,地段再好,但没有相应的配套,入住后生活将出现各种问题。
一直以来,买房都不是一件简单的事情,以上列举的几点只是看房中的几项,更详细的购房流程,楼叔已经整理成购房手册,需要的朋友可以添加西小惠领取。
②通过好友后,向西小惠发送【手册】,根据文字指引进入【惠州楼市消息群】领取
相信通过购房手册,大家对楼市基础知识会有基本认识。不过想要快速吸收消化,可以咨询楼叔团队,楼叔将为你一对一讲解。
想要快速了解楼市
可加楼叔微信咨询

本篇文章来源于微信公众号: 惠州楼市头条