惠州装维总工会
首页
惠州新闻
惠州新闻
网络问政
惠州美食
影音娱乐
惠州政法
法律法规
应用软件
全部
系统增强
办公软件
影音图像
操作系统
软件开发
软件下载站
论坛交流(VIP)
问题反馈
当前位置:
惠州装维总工会
微信公众号-其他
正文
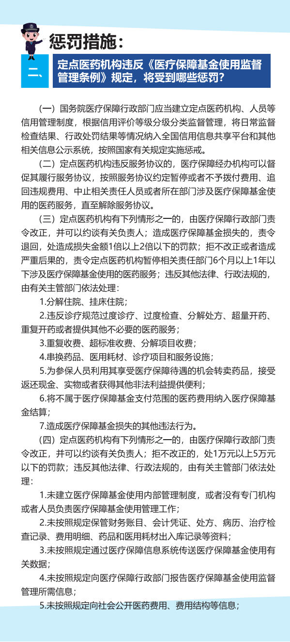
医疗保障基金使用管理条例问答——定点医药机构篇(1)
2022-04-19 17:30:00
来源:
惠州医保
分类:
微信公众号-其他
END
_
有用记得扩散哦~
编辑 | 魏林胤
审核 | 肖琦
本篇文章来源于微信公众号:
惠州医保
惠州装维总工会
»
医疗保障基金使用管理条例问答——定点医药机构篇(1)
相关推荐
连续一个月!惠州这个大商场,好多大动作
“中国小草”拯救全球数百万人生命!和惠州有关!
惠州市知识产权公共服务中心今天挂牌成立
时间定了!油价又要变!
惠州市自然资源局: 全面施策推动“三调”高质量实施,厘清家底高效利用资源
事关孩子!今年惠州多所高中将这样招生……
【惠州招聘 | 公办中小学招56人,特定津贴+安家费+购房补贴】惠州市龙门县2022年公开引进短缺学科教师的公告
重要信号出现!楼市回暖同时,购房逻辑正在转变
置顶推荐
吐血推荐
中共惠州市纪律检查委员会
中共惠州市纪律检查委员会 惠州市监察委员会主办
咨询
地产、商圈、家政、招商、公众号、抖音、大众点评、小红书、私域
联系我们
意见建议